上海有机化学研究所
English
首页
中心概况
概况介绍
组织结构
新闻公告
研究团队
研究生教育
招生信息
夏令营与推免报名
培养与学位
导师介绍
科学研究
技术平台
研究方向
学术报告
研究成果
科研进展
党群园地
招聘信息
职工招聘
博士后招聘
联系我们
首页
中心概况
概况介绍
组织结构
新闻公告
研究团队
研究生教育
招生信息
夏令营与推免报名
培养与学位
导师介绍
科学研究
技术平台
研究方向
学术报告
研究成果
科研进展
党群园地
招聘信息
职工招聘
博士后招聘
联系我们
当前位置:
首页
科学研究
科研进展
科研进展
Nat. Struct. Mol. Biol. | 刘聪与合作者发现聚糖分子调控帕金森病致病蛋白相变聚集并抑制其病理毒性
2024-10-21
JACS | 刘聪与谭立团队合作开发靶向帕金森病α-syn病理聚集体无序结构区的抑制剂
2024-10-08
Cell Research | 刘聪与合作者揭示帕金森病致病蛋白聚集破坏选择性自噬的新机制
2024-09-29
PNAS | 刘聪课题组提出化学分子识别病理蛋白聚集可塑性的新观点
2024-08-26
Dev Cell | 方燕姗与合作者绘制小鼠脊髓损伤的分子时空图谱并发现新型星形胶质细胞亚群和IGFBP2分泌蛋白的治疗潜力
2024-07-19
Chem Sci + NAR | 胡姣姣(刘聪组)合作揭示Hsp90α及ParB相分离新机制
2024-06-07
Nat Microbiol | 许代超团队揭示了葡萄糖感知与非经典焦亡之间的分子联接
2024-06-07
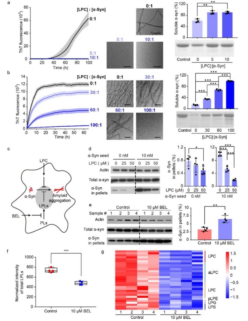
Natl Sci Rev | 刘聪与朱正江团队合作揭示帕金森病中脂质代谢紊乱与α-syn病理聚集的内在关系
2024-06-03
Nat Struct Mol Biol | 于杰实验室揭示粘多糖症相关溶酶体乙酰转移酶HGSNAT的跨膜催化机制
2024-05-20
Molecular Cell | 张在荣课题组揭示了一种多次跨膜蛋白的拓扑生成途径
2024-05-09
SCI ADV | 胡振一组与合作者利用PhosTAC实现激酶靶点的双重抑制
2024-04-07
Nature | 张一小团队用机械力激活OSCA/TMEM63发现一种全新“蛋白-磷脂”离子孔道
2024-04-04
首页
1
2
3
4
5
尾页
查看更多
TOP